Samskip hf. Organizational Chart
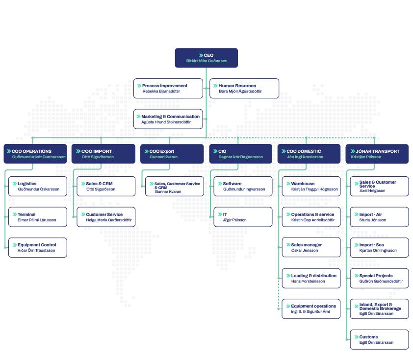
On the right is the organizational chart of Samskip hf. in Iceland. Click the image to view a larger version. Birkir Hólm Guðnason is the CEO of Samskip hf.
Executive Management of Samskip hf.
Birkir Hólm Guðnason
Chief Executive Officer
Guðmundur Þór Gunnarsson
Chief Operating Officer
Gunnar Kvaran
Chief Operating Officer, Export
Jón Ingi Þrastarson
Chief Operating Officer, Domestic
Ottó Sigurðsson
Chief Operating Officer, Import
Further information

Ágústa Hrund Steinarsdóttir
Ágústa Hrund Steinarsdóttir
Forstöðumaður markaðs- og samskiptasviðs
Forstöðumaður markaðs- og samskiptasviðs









